school16tem.ru
school16tem.ru
Найти
School16tem リップル
»
リップル 10
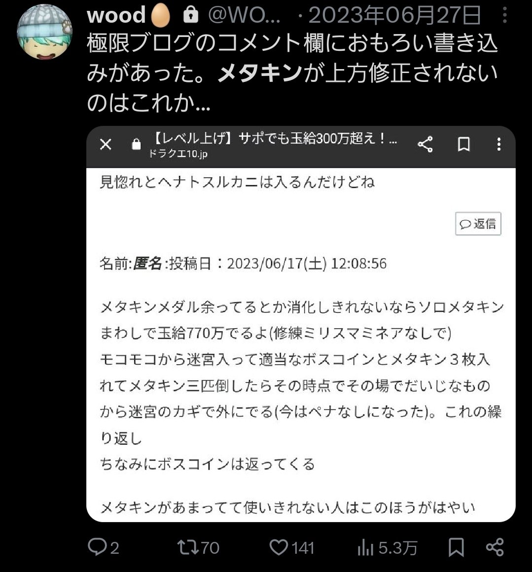
» ドラクエ 10 メタキン コイン (98) 사진
ドラクエ 10 メタキン コイン (98) 사진
0
1
2
3
4
5
01 февраль
0
0
リップル 10
Похожие статьи
純金 コイン プレゼント (99) 사진
ドラクエ 10 コイン (99) 사진
ドラクエ 10 メタル コイン (98) 사진
ドラクエ 10 メダル コイン 違い (99) 사진
ドラクエ 10 メダル 王 の コイン (99) 사진